学校首页
|
站内导航
学校首页
网站首页
学院概况
学院简介
组织机构(职能职责)
学院领导
党建工作
国际合作
校际合作
因公出访
教师项目
学生项目
外籍教师
国际会议
外事接待
留学内工大
项目介绍
招生信息
教学工作
下载专区
因公出访
教师项目
学生项目
国际会议
来华留学
规章制度
国家制度
学校规章制度
学院(处)规章制度
院长信箱
当前位置:
网站首页
>>
公告
>> 正文
公告
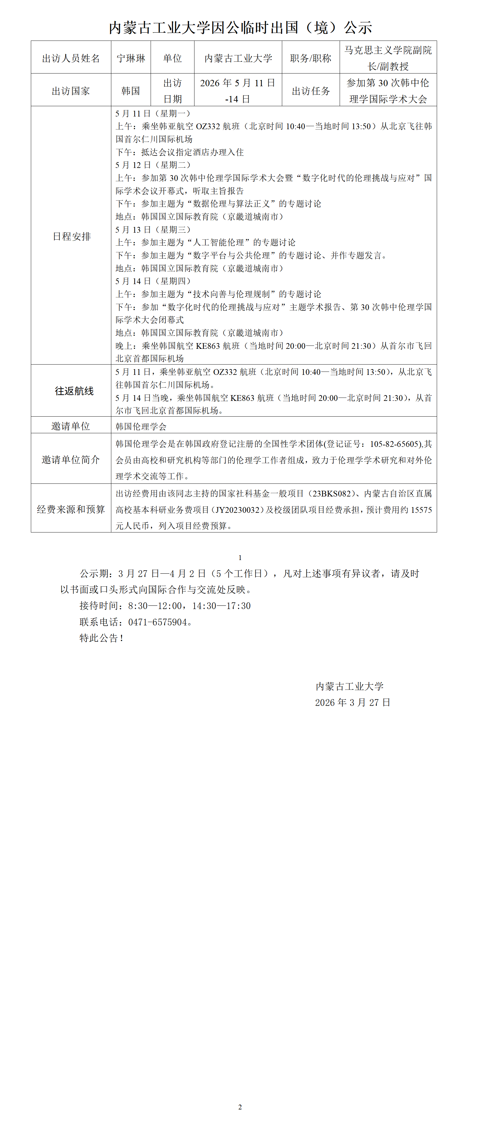
内蒙古工业大学宁琳琳因公临时出国(境)公示
时间:2026-03-27 16:52 浏览数:次 来源:
上一条:
内蒙古工业大学2026年国家公派高级研究学者、访问学者、博士后项目推荐教师公示
下一条:
内蒙古工业大学邹德志等2人因公临时出国(境)公示